Instrumentation and Controls

Astute has capability to handle projects involving intricate Instrumentation & Control systems, SCADA & Communication projects.

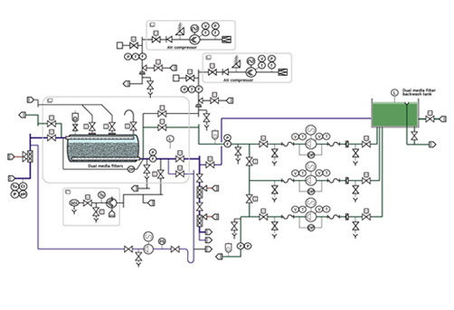
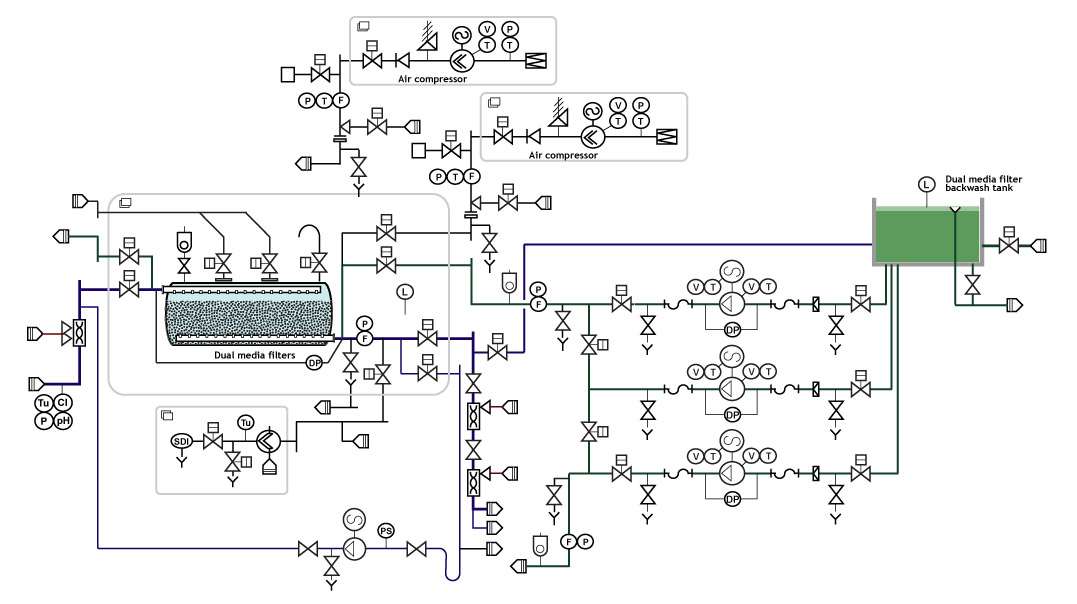
Our engineers are adept at evolving complex process control schematics based on P&IDs, functional descriptions and Sequence of Operations.

We work with our clients through all phases of a project beginning with conceptualization, studies, design, engineering and construction/installation of individual systems. Our thorough & diligent support during the crucial phases of system integration and Start-up & Commissioning is highly valued by our clients.

Following are our areas of expertise:

  • Instrumentation Design
  • Control System Design and Engineering
  • Design & Integration of:
    • Automation Systems
    • Distributed Control Systems
    • Supervisory Control and Data Acquisition (SCADA) Systems
  • Plant/facility wide Intercom system
  • Communication Systems Design using protocols like:
    • Field bus, Process network, Profibus, Modbus, Industrial Ethernet, Fiber Optics and more
  • Pre-Commissioning, Commissioning and Start-up Assistance
  • Smoke Detection & Fire Alarm Systems